Création d'un écran multifonction pour voiture

Projet personnel – Électronique & Programmation

Mon objectif était de créer un écran multifonction se montant en lieu et place de l'horloge d'origine de Peugeot 306. En plus d'afficher l'heure, il devra afficher la température intérieure et extérieure ainsi que la tension de la batterie.

Prototypage

J'ai commencé par rassembler tous les composants dont j'avais besoin :

J'ai ensuite effectué le montage sur une plaque de prototypage avec des fils Dupont. Cela m'a permis de réaliser le code et de l'essayer avant de réaliser le circuit définitif.

Programmation

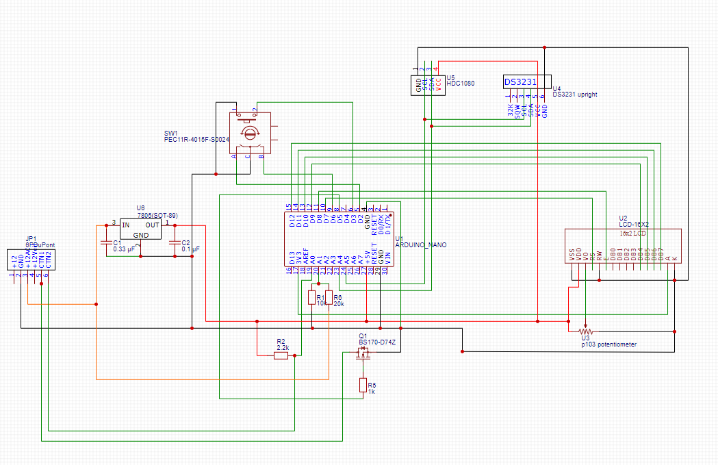
Le cœur de ce projet est une carte programmable Arduino Nano, qui se programme en langage C++. J’ai commencé par programmer chacune des fonctions dans des programmes indépendants afin de les tester individuellement. J’ai ensuite assemblé toutes les fonctions dans un seul programme. Le changement entre les différents modes se fait grâce à un encodeur rotatif.

Conception

Une fois le prototype fonctionnel, j’ai reproduit le schéma électronique du prototype sur EasyEDA afin d’optimiser le placement des composants. L’objectif était de minimiser l’encombrement tout en facilitant le passage des câbles pour simplifier l’assemblage.

Après avoir défini la disposition finale, je suis passé à la modélisation 3D sur Creo Parametric. J’ai commencé par importer les composants utilisés, au format STEP, que j’ai disposés sur la carte PCB conformément au schéma électronique. Une fois l’implantation validée, j’ai conçu le boîtier autour de la carte, en conservant les points de fixation et l’emplacement de l’écran d’origine.

Fabrication

Le circuit imprimé a été réalisé sur une plaque de prototypage perforée, une solution économique et parfaitement adaptée à la fabrication d’un exemplaire unique. Cette méthode est bien plus abordable que la conception et la production d’un PCB sur mesure. J’y ai ensuite placé et soudé les composants, en les reliant à l’aide de petits fils.

Le boîtier a été fabriqué par impression 3D, un procédé simple, rapide et accessible. J’ai choisi le PLA comme matériau, ce qui s’est avéré être une erreur : en été, la température à l’intérieur de l’habitacle peut facilement atteindre 45 °C, provoquant la déformation du plastique. Pour la prochaine version, le boîtier sera imprimé en PETG, un filament plus résistant à la chaleur.

Résultats et Conclusion

Ce projet m'a permis d'étoffer mes compétences en programmation ainsi qu'en CAO, car il s'agit du premier projet personnel que j'ai modélisé entièrement.

Systèmes Embarqués Programmation C++ (Arduino) Conception de circuit (EasyEDA) Conception de boîtier (CAO) Prototypage rapide (Impression 3D)
Retour aux réalisations